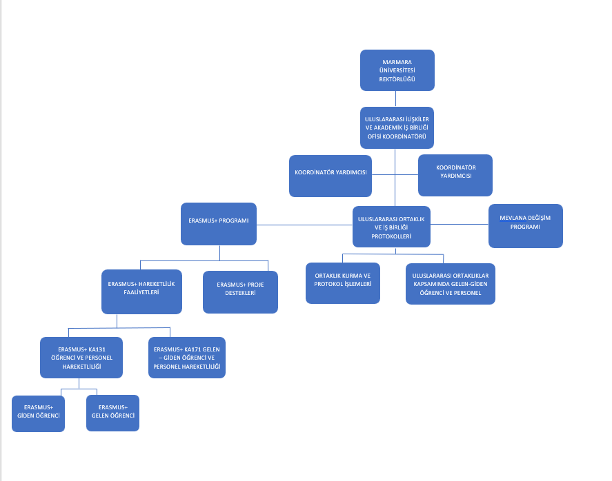
ULUSLARARASI İLİŞKİLER VE AKADEMİK İŞ BİRLİĞİ OFİSİ ORGANİZASYON ŞEMASI

Bu sayfa Uluslararası İlişkiler ve Akademik İşbirliği Ofisi tarafından en son 04.02.2026 15:37:46 tarihinde güncellenmiştir.
ULUSLARARASI İLİŞKİLER VE AKADEMİK İŞ BİRLİĞİ OFİSİ ORGANİZASYON ŞEMASI
